固定污染源水質連續自動監測系統
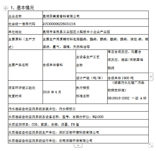
企業名稱:昆明芬美意香料有限公司
項目名稱:廢水排放口污染源自動監控設施
運行單位:云南深隆環保有限公司
2019年10月
一、項目總體情況
昆明芬美意香料有限公司創建于1995年5月,法定代表人:王海,注冊資 金1940萬美元,坐落于昆明市富民縣工業園區火梨板中小企業產業園,現有職 工100余人,共有10套生產設備,主要生產合成單體香料。
本工程為昆明芬美意香料有限公司廢水排放口在線監測系統。按照《水污染 源在線監測系統安裝技術規范(試行)》(HJ/T353-2007)、《水污染源在線監測系 統驗收技術規范(試行)》(HJ/T354-2007).《水污染源在線監測系統運行與考核 技術規范(試行)》(HJ/T355-2007)、《水污染源在線監測系統數據有效性判別技 術規范(試行)》(HJ/T356-2007)的要求增加由深圳正■奇環境科技有限公司生產 的WQ1000型總磷分析儀。

三、驗收內容
1、站房建設情況
污水排口監測站房,嚴格按照固定污染源自動監控(監測)系統現場端建設 技術規范(TCAEPI 11-2017).環辦環監〔2017) 61號文件要求建設,具體情況 如下:
監測站房的建筑設計滿足在線監測監控功能需求且專室專用;
站房位置:距離采樣點5米位置,與采樣點位直線距離5米左右; 建筑尺寸:出口監測站房室內面積25平方米,室內凈高3.5m; 室內環境:室內環境溫度在15-23°C之間;相對濕度在50%以下有通風設施和空 調;安裝地點清潔,無機械震動,附近無強電磁場干擾。
監測房內有照明。電源線通過纜溝進入到儀器機柜的下面。機柜與墻壁之間的距 離不小于500mm。
監測站房內配備防火、防盜、防滲漏器材,操作間已做好防塵、防震、防雷處理。
2、污染源自動監控系統建設內容(設備型號、數量、種類)
. 方確保滿足各級監管部門環保要求,嚴格按照水污染源在線監測系統安 裝技術規范(試行)》(HJ/T353-2007)、《水污染源在線監測系統驗收技術規 范(試行)》(HJ/T354-2007)、系統現場端建設技術規范(TCAEPI 11 -2017)、 環辦環監【2017】61號文件要求,在廢水排放口已有標準化巴歇爾計量槽及 明渠流量計。在距離采樣點5米位置建設了面積25n?的獨立監測站房,并加 裝了穩壓器、空調、UPS電源,溫濕度計等基礎設施,自動監測因子C0D、氨 氮、總磷、PH、流量,新增一套總磷分析儀。pH儀、流量計、數采儀采用壁 掛式安裝,并具備穩壓器、空調、UPS電源,溫濕度計等基礎設施,設備安裝 牢固穩定,采樣點位的布置及安裝符合《水污染源在線監測系統安裝技術規范》 (試行)HJ/T353-2007要求。
水質連續監測在線分析儀配置詳見下表:


?。ǘ?、污染物達標情況
通過企業委托第三方的年檢監測數據和在線監測數據結果分析來看,昆明芬 美意香料有限公司系統COD、氨氮、PH檢測因子均能達到GB18918-2002《城鎮 污水處理廠污染物排放標準》中的一級A標準(詳見附件) 表2-1

?。ㄈ?、污水污染源自動監控設施建設運行情況
3.1安裝調試情況
受企業委托,云南深隆環保有限公司技術人員于2019年8月8日?8月10 H,按.照《水污染源在線監測系統安裝技術規范(試行)》(HJ/T353-2007)、《水 污染源在線監測系統驗收技術規范(試行)》(HJ/T354-2007).《水污染源在線監 測系統運行與考核技術規范(試行)》(HJ/T355-2007).《水污染源在線監測系統 數據有效性判別技術規范(試行)》(HJ/T356-2007)的要求,對污水排口自動監 控設備的總磷指標進行72小時調試檢測試驗,并出具了調試檢測報告,根據調 試報告檢測結論,各項檢測指標均符合《水污染源在線監測系統運行與考核技術 規范(試行)》(HJ/T355-2007)中的技術指標要求。(調試檢測報告詳見附件3) 3.2試運行情況
根據HJ/T 212-2017《污染源在線自動監控(監測)系統數據傳輸標準》、
《水污染源在線監測系統安裝技術規范(試行)》(HJ/T353-2007).《水污染源在 線監測系統驗收技術規范(試行)》(HJ/T354-2007)、《水污染源在線監測系統運 行與考核技術規范(試行)》(HJ/T355-2007)、《水污染源在線監測系統數據有效 性判別技術規范(試行)》(HJ/T356-2007)的要求等技術規范要求,污水自動監 控系統經云南深隆環保有限公司技術人員調試正常后,于2019年9月完成連續 運行30天,測試結果在誤差允許范圍內,設備運行穩定,各參數等性能穩定可 現場均按照相關環保管理要求,制定了相關管理制度,并上墻;
系統定期校準校驗制度;
系統崗位責任制度;
系統設備故障預防和查處制度;
系統儀器設備操作、使用和維護規程;
系統站房管理制度;
污染源自動監控系統運維單位信息公示表;
廢液臺賬記錄。
3. 7臺賬建立情況
現場均按照相關環保管理要求,制定了相關臺賬;
日常巡檢維護記錄;
設備校驗測試記錄;
零點、跨度漂移記錄;
故障維修處理記錄;
易耗品更換記錄;
標準物質記錄;
比對實驗結果記錄;
異常情況記錄;
進站登記記錄。
五、存在的問題
1、補充完善設備參數信息公示牌內容,按要求粘貼監測站房標識牌
2、加強站房出入人員管理,無關人員不得隨意進出
3、分析儀需設置上下線超標報警
4、站房管理需完善,禁止無關人員進出
七、附件
附件1:富生環通【2019】19號文;
附件2:自動監控設施現場端建設備案表(含排污口規范化及安裝點位說明;環
境保護部環境監測儀器質量監督檢測中心檢測報告);
附件3:自動監控系統安裝調試報告;
附件4:昆明市污染源在線監控系統企業聯網申請表;
附件5:自動監控系統試運行報告;
附件6:聯網傳輸穩定性測試報告;
附件7:自動監測設備比對檢測報告;
附件8:污染源水質自動監控設施站房管理制度;
附件9:污染源水質自動監控系統參數備案表。
附件10:污染源水質自動監控設施驗收意見及簽到表。
附件:
昆明芬美意香料有限公司廢水總排口總磷自動監測設備自主驗收(報告).pdf